WYSIWYG Web Builder
zu den downloads zu den downloads
impressum impressum
email kontakt email kontakt
zu www.eiwa-es.de zu www.eiwa-es.de
-> Schaltungen

zur Startseite zur Startseite
 
kopfbild produkte




Flip Flop Grundschaltung
Wer z.B. nur mit einem Taster eine Lampe ein und ausschalten möchte kann dies mit einer einfachen Flip-Flopschaltung tun. Dabei wird bei jedem Tastendruck der Schaltzustand eines Relais umgeschaltet und eine angeschlossene Lampe somit ein- und ausgeschaltet.
Hierzu kann man zum einen ein "fertiges" Flip Flop in einem CD 4013 benutzen.
Dabei wird Ausgang Q1 (Pin1) mit jedem Tastendruck auf Taster Ta1 von High auf Low und wieder von Low auf High umgeschaltet.  Über den Widerstand R3 erhält der Transistor T1 mit High Pegel an Q1 ausreichend Basisspannung und schaltet durch. Das Relais K1 zieht an und die angeschlossene Lampe leuchtet. Beim nächsten Tastendruck springt Ausgang Q1 wieder auf Low Pegel der Transistor T1 sperrt und das Relais K1 fällt ab, die Lampe geht aus.
Die Kombination aus R2 und C2 generiert beim Einschalten der 12V Betriebsspannung einen kurzen Impuls am Reseteingang Pin4 des Flip Flop, sodaß der Ausgang Q1 immer auf Lowpegel startet.
Da der CD4013 zwei solcher Flip-Flops im Inneren hat, kann man mit einem CD4013 bereits zwei solcher Schaltungen aufbauen.
zurück zur Übersicht zurück zur Übersicht
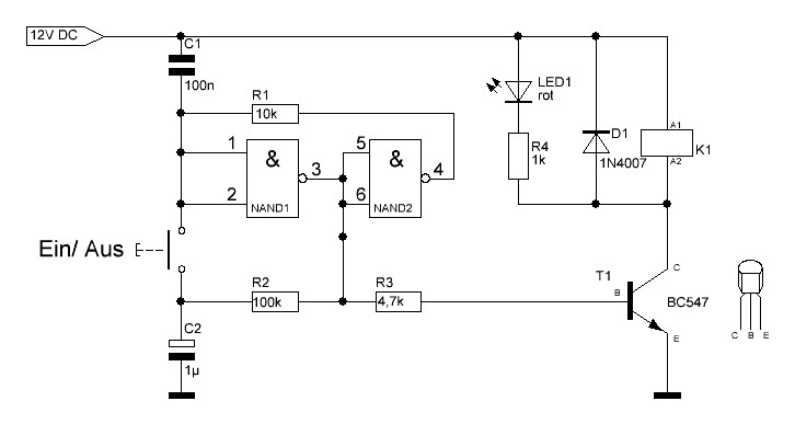
Eine weitere Möglichkeit besteht darin, ein Flip-Flip "diskret" aus zwei NAND Gattern aufzubauen. Diese Methode ist dann sinnvoll, wenn sich noch ungenutzte Gatter in einer Schaltung befinden.
Dazu eignet sich z.B. der CD4093 ein 4-fach NAND Gatter mit jeweils zwei Eingängen.

zurück zur Übersicht zurück zur Übersicht